beat365亚洲体育官方网站

通知公告

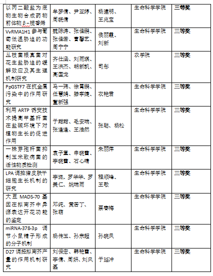
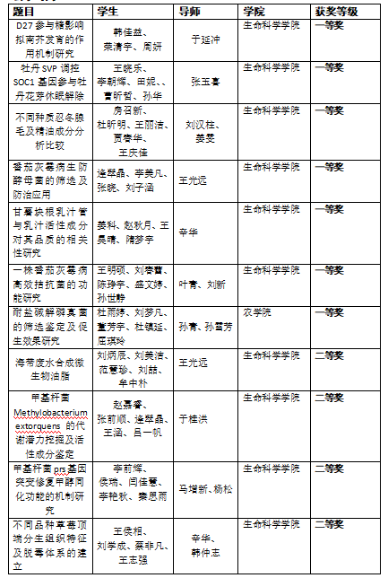
2021年beat365亚洲体育官方网站老员工生命科学竞赛获奖名单公示

    2021-10-26 14:54:09 来源:beat365亚洲体育官方网站          浏览数:0

公示时间:2021.10.26-11.1

 

 

地址: 邮编:266109 版权所有:beat·365(中国)-官方网站
联系电话:
鲁ICP备13028537号-5 鲁公网安备 37021402000104号
青岛市互联网违法信息举报中心